按【Ctrl+D】或拖动【 小墨鹰LOGO】到书签栏,收藏本站!


微信在线客服
请提供详细的截图大图+文字说明您的问题。


微信扫码查看帮助
扫码关注,获取各种排版小技巧,黑科技!
二、新版视频教程
三、新手入门
四、微信公众号早报
五、手机版编辑器
六、功能详细介绍
七、基础排版技巧
八、常见问题解答
九、微信公众号扫盲
十、高级功能详细介绍
十一、进阶排版技巧
十二、特殊素材使用教程
十三、高分文章排版技巧
十四、公众号排版模板
十五、公众号运营
十六、微信图文模板
十七、新媒体运营
十八、会员常见问题
发布时间:2025-12-15 03:20:01
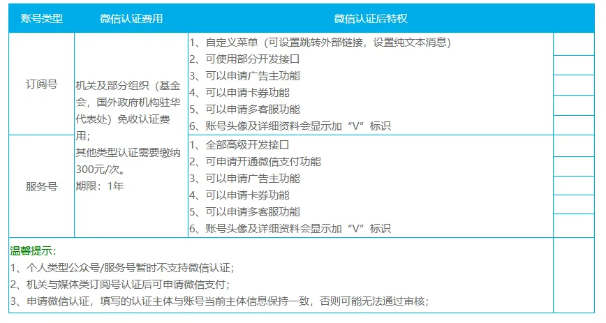
我们都知道,微信公众号分为订阅号和服务号,这两种类型的公众号认证后的情况是不一样的。而公众号的认证只能通过微信公众平台进行操作,不能使用第三方编辑器。
微信认证是微信公众平台为了确保公众账号信息的真实性、安全性,目前提供给微信公众账号进行微信认证的服务。
1、微信认证后,获得更丰富的高级接口,向用户提供更有价值的个性化服务。
2、微信认证后,用户将在微信中看到微信认证特有的标识。
点击账号主体可查看认证详情:
温馨提示:
微信认证成功后,公众号/服务号资料“认证详情”中会展示认证资料、以及微信认证特有的标识,暂不支持取消。
专业测评方法论与行业洞察 在内容为王的数字时代,公众号文章的视觉呈现已成为影响阅读体验的关键因素。2026年的最新数据显示,专业排版的公众号文章平均阅读完成率比基础排版高出47%,用户停留时长提升62%。本次测评采用国际通行的UXP(
运营不加班
22天前
在如今新媒体竞争激烈的环境中,公众号的优质内容固然重要,但“精美排版”同样是吸引读者注意、提升阅读体验的关键。身为一名需要追求效率和效果的内容运营人,选择一款功能丰富、操作简单且排版效果出众的工具至关重要。那么,什么公众号排版工具最好
芝士焗烦恼
24天前
随着新媒体行业的快速发展,各种微信编辑器工具层出不穷,运营者们在选用工具时常感到无从下手。为此,我们进行了此次权威性的编辑器测评,从多维度评估功能强弱,助力大家高效选择适合自己的编辑工具。本文特别针对八款具备代表性的老牌微信编辑器展开
SVG 排版师
23天前
对于许多新媒体运营者来说,凌晨加班是常态,尤其是微信图文排版,不仅耗时耗力,还有可能面临排版格式乱码的风险。作为工作效率的关键一环,选对编辑器至关重要。本次特别为大家带来业界最新的8款公众号编辑器实测,用数据和事实为你揭示,哪款编辑器
云边小卖铺
23天前
在这个内容竞争异常激烈的年代,公众号的优质内容不仅需要有深度的文字,更要求拥有美观的排版和吸引眼球的设计风格。而素材的选用,直接决定了你的公众号文章是否能在众多头条中脱颖而出。本次测评,我们将严谨地分析并推荐10个免费的公众号排版素材
新媒笔记
21天前
专业测评:寻找最佳微信标题线框模板资源平台 在当今内容爆炸的时代,微信公众号文章的视觉呈现已成为吸引读者注意力的关键因素。据最新数据显示,带有专业设计标题线框的文章点击率比普通排版高出47%,用户停留时间延长35%。然而,大多数运营者
温一壶月光
21天前
目录
小墨鹰编辑器 Copyright © 2015-2026 www.xmyeditor.com 河南九鲸网络科技有限公司
ICP备案号:豫ICP备16024496号-1 豫公网安备:41100202000215 经营许可证编号:豫B2-20250200 网信算备:410103846810501250019号